How might we allow employees to have the best engagging learning experience effectively and efficiently?
Corporate training departement at TCS was undergoing a major transformation. Training was needed to be delivered directly to keep employees up-to-date with latest knowledge. As Talent Developemnt Team (TDT) didn't have any better way than traditional e-mail to inform the employees about upcoming trainings, the team wanted some way to deliver the details of the upcoming sessions to employess.
Hence, a team of designers, PO and developers was formed to support TDT. We designers came up with the concept of ProLearn for TCS employees to access the personalised trainings easily. To understand the users more, we conducted user interviews with targeted audiences before developing the concept for ProLearn.
In the research, we analysed their emotions and experiences as they recount their journey. We studied the pain points and discussed the possible resolutions to address them.
The goal of the user research was to find new potentials for innovation in the digital interior design area. The findings of the research shaped the ground for the concept of ProLearn.

A low-barrier of entry web and mobile app that provides TCS employees to access and manage trainings and sessions, eliminating any unmet expectations.

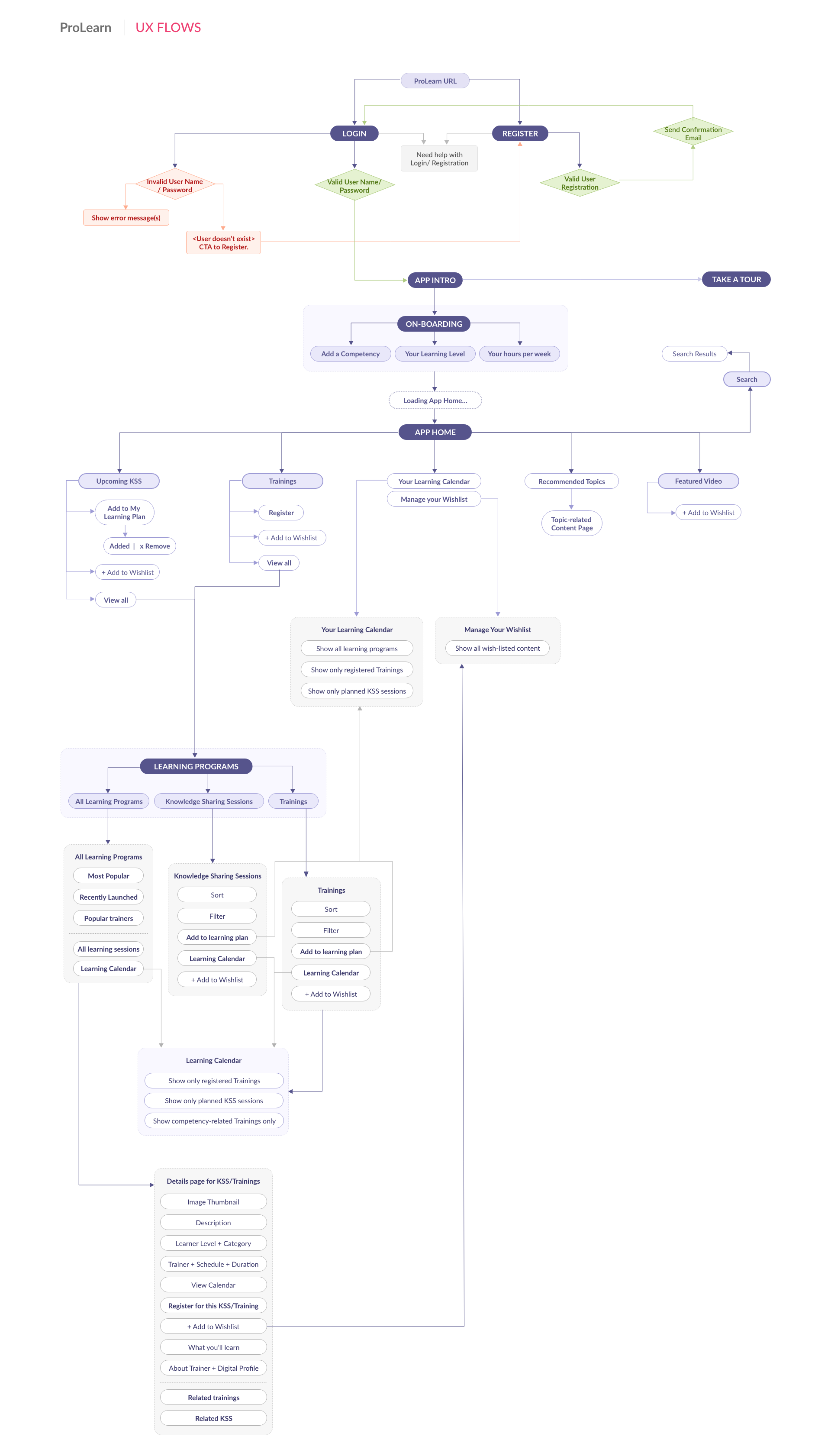
ON BOARDING
Our web app starts off with little descriprtion of each features. We have added two option one to take tour and second to start experience the app.
HOME PAGE
After setting up the competencies and interest, the home page shows the perfectly curated content to each employee.
UPCOMING KSS
Upcoming KSS are the ones that happening in near future. Theses sessions has calendar through which user can check their availibilty. Employee can add them into their learning plan and will get notified a day before and on the day with link. It will increase productivity and also empowers employees to do your jobs effectively and efficiently.
TRAINING
Trainings will allow you to strengthen skills that each employee needs to improve. They will bring all employees to a higher level by improving their skills and knowledge.
LEARNING PROGRAMS
Learning programs are the combination of KSS and trainings shown as per users interest. Employees can find most recent programs, popular trainers etc from this section. Sort and filter facility in this section help users to narrow down what they actually looking for.
MY LEARNING PLAN
My Learning Plan acts like mini dashboard. Employees can find their progress from this page. This section also includes wishlisted programs, Rgistered trainings and Added KSS.
RESOURCES
Resources will allow employees to find material shared during the trainings and sessions. We have grouped them into different categories so employees can easily find them correct form.
QUIZ
Quiz is a fun section where employees can come test their knowledge. Based on employee's interest quiz topic will show up and they can retake quiz as many times as they want.